全校各职工:
2022年独生子女父母奖励扶助申报工作现已开始,现将申请奖励扶助工作内容及流程通知如下:
一、奖励扶助对象
1.我校职工及户口未迁出的离退职工;
2.没有违反计划生育号召和政策法规生育且目前现存一个子女;
3.2022年全年满60周岁(1962年及之前出生);
4.未享受外省(区市)同类奖励与扶助、国家计划生育特别扶助以及农村计划生育奖励扶助。
以上四条须同时满足。
二、校内办理截至时间
2022年1月7日
三、办理流程
1.办理“一卡通”(社保卡);
2.准备所需材料;
3.到校医院606办公室进行审核。
四、审核要求
1.必须本人亲自办理;
2.所有证件必须携带原件以供审核;
3.审核表及婚育史证明按照要求使用黑色签字笔认真填写,不得涂改。
五、所需材料
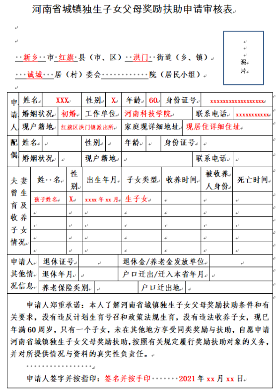
1.河南省城镇独生子女父母奖励扶助申请审核表2份(须手写,不得复印);
2.婚育史证明2份(须手写,不得复印);
3.申请人身份证原件及复印件2份;
4.申请人一寸彩色照片3张(其中2张用于粘贴在申请审核表上);
5.户口薄原件及复印件(户口本首页复印件2份、申请人本人页复印件2份、配偶页复印件1份、子女页复印件1份;如子女户口迁出则可准备子女身份证复印件一份);
6.结婚证原件及复印件1份,离异的还应提供离婚证、离婚协议书或判决书原件及复印件1份;
7.独生子女证原件及复印件1份;
8.“一卡通”与身份证复印在同一张纸上1份(须在旁边写清银行名称、卡号及手机号)。
六、表格填写范例


开云电竞lol买比赛校医院
健康教育与计划生育办公室
2021年11月1日
上一篇:关于领取独生子女费的通知